您现在的位置是:首页 > 新闻资讯网站首页新闻资讯

拓展贸易“朋友圈”有捷径:CSSOPE日程带您了解绝佳机遇

2025年8月21 - 22日,第十五届中国石油化工装备采购国际峰会暨展览会(CSSOPE 2025)将在上海跨国采购中心盛大举办。这不仅是油气化工行...

参观.jpg


2025年8月21 - 22日,第十五届中国石油化工装备采购国际峰会暨展览会(CSSOPE 2025)将在上海跨国采购中心盛大举办。这不仅是油气化工行业一年一度的采购盛会,更是中国供应商扩大国际“朋友圈”、对接国际买家的黄金契机。

全球采购盛宴,搭建多元合作桥梁

CSSOPE 2025设置了丰富多元的采购专场,多国采购专场涵盖阿联酋、沙特、阿曼、科威特、埃及、阿尔及利亚、利比亚、乌兹别克斯坦、哈萨克斯坦、土耳其、澳大利亚以及东南亚专场等。这些专场汇聚了来自全球各地的采购需求,为中国供应商打开了通往国际市场的大门,使其有机会与不同国家和地区的买家建立直接联系。

同时,企业采购专场也吸引了众多全球领先的业主和EPC参与。在这个平台上,中国供应商能够深入了解国际项目的具体需求,展示自身的产品和服务优势,与国际采购商进行高效的商务洽谈,达成合作意向。

行业精英汇聚,共铸强大中国力量

目前,众多优秀设备企业如久立、武进、青山、纽威、欧菲、银隆、凯睿达、东方亿鹏、力诺流体、德威、安特威、碧海能源、艾肯、爱力浦、上海一核、德甘姆、易天地、宝顺昌等厂家已纷纷报名参展。这些企业代表着中国石化装备行业的先进水平,它们的参与将为全球供应链注入强大的中国力量,也为其他中国供应商树立了榜样,激励更多企业积极投身国际市场竞争。

参会收获满满,开启国际业务新篇

对于中国供应商而言,参与CSSOPE 2025将带来诸多实际收益。一方面,能够与国际买家面对面交流,精准把握国际市场需求,获取海量采购订单,快速拓展国际业务版图,提升企业的国际知名度和影响力;另一方面,在与全球优秀企业同场展示和交流的过程中,可以学习借鉴国际先进技术和管理经验,促进自身技术创新和产品升级,增强企业在国际市场的竞争力。

此外,峰会还将举办多场高规格论坛与研讨会,邀请全球行业大咖、专家学者分享最新政策法规、前沿技术趋势,帮助供应商深入了解行业动态,为企业未来发展制定更具前瞻性的战略规划。

CSSOPE 2025是中国供应商不容错过的国际盛会。在这里,您将找到扩大国际“朋友圈”的最佳捷径,开启国际业务拓展的新篇章。诚邀广大中国供应商踊跃报名参与,共赴这场行业盛宴,携手共创石化装备行业国际合作的美好未来!

报名方式及更多详情,请联系:

秦 瑶

电话:86-10-6779 7984

手机:86-158-0112-8545(微信同号)

邮箱:crystalqin@topcoevents.com

网站:www.cssope.com.cn

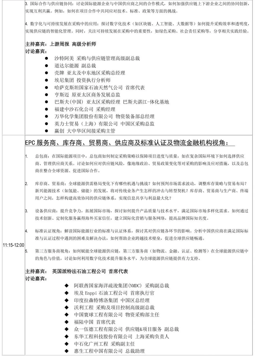
CSSOP 2025 会议日程

微信图片_20250630105159.png

拓展贸易“朋友圈”有捷径:CSSOPE日程带您了解绝佳机遇

拓展贸易“朋友圈”有捷径:CSSOPE日程带您了解绝佳机遇

拓展贸易“朋友圈”有捷径:CSSOPE日程带您了解绝佳机遇

拓展贸易“朋友圈”有捷径:CSSOPE日程带您了解绝佳机遇

关于CSSOPE 2025



TAG: 无标签
Top