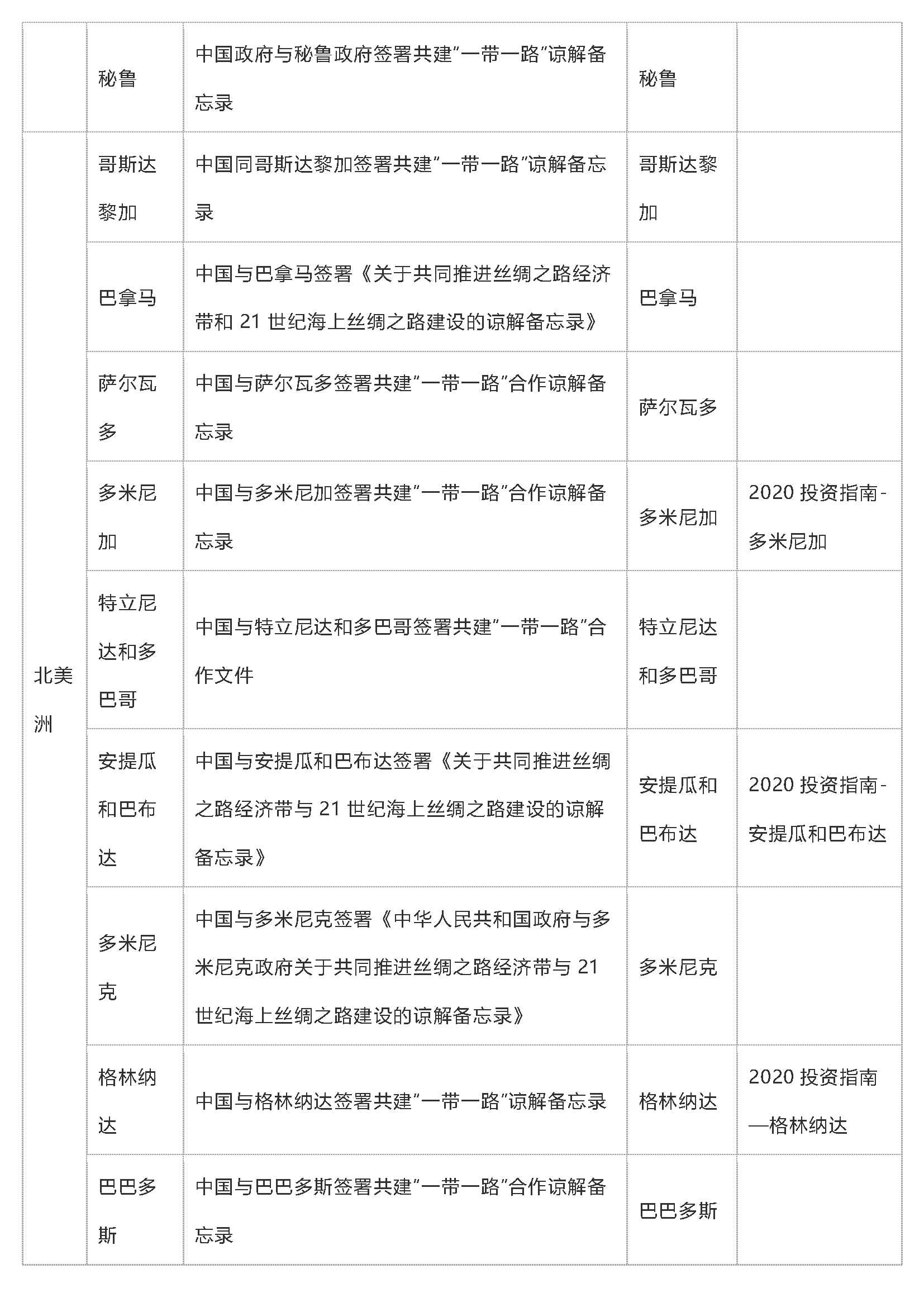
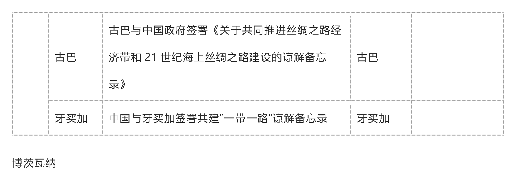
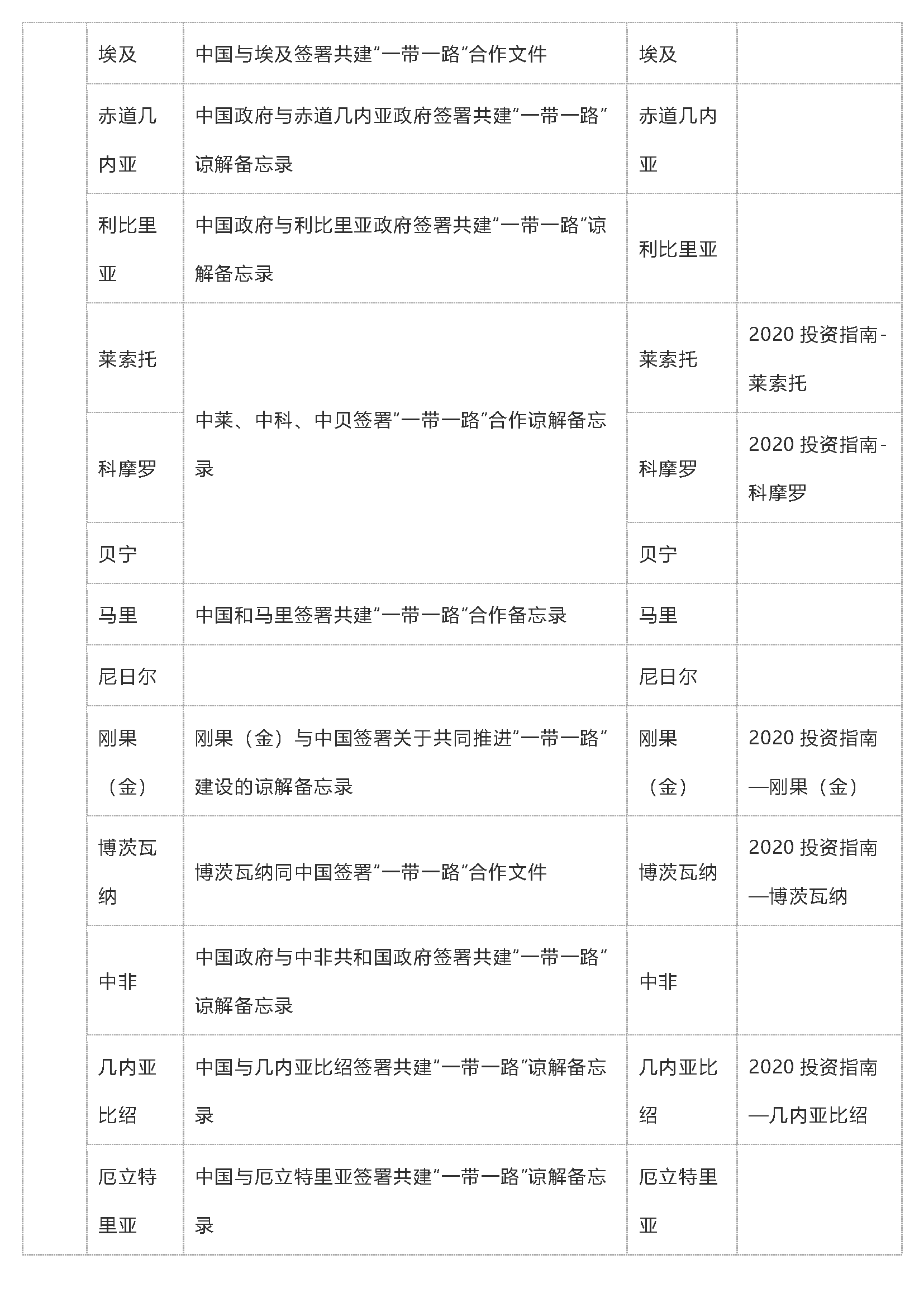
您现在的位置是:首页 > 新闻资讯网站首页新闻资讯 已同中国签订共建“一带一路”合作文件的国家一览 管理员 2022-02-10 截至2021年11月29日,中国已经同143个国家和32个国际组织签署200余份共建“一带一路”合作文件。 截至2021年11月29日,中国已经同143个国家和32个国际组织签署200余份共建“一带一路”合作文件。 TAG: 无标签 上一篇:260亿元项目开工,500亿元项目签约!恒力大手笔投资大连 下一篇:新春开门红!我国首次深水犁式挖沟机海试成功 相关文章 特别推荐 【火爆出炉】CSSOPE 2025 全球采购对接会排期表 阅读 全球氢能项目大汇总,快来点击索要 阅读 随机推荐 开放共享 合作共赢 易派客战略合作伙伴及重点客户推... 沙特阿美启动千亿项目大单,全球供应链迎机遇 2025-09-23 17:03:17 第一季度全球石油行业业绩失稳 2020-05-07 11:00:29 【增值一刻】2020年度全球能源公司100强排行榜 2020-11-11 09:11:34 壳牌:大型石油公司将面临又一个惨淡季度 2020-12-24 09:10:45 点击排行 探寻沙特能效领域机遇——和利时受邀参加中沙节能降碳... 意大利塞班( SAIPEM)油气项目及采购计划:CSSOPE 为你解读 2019-03-14 15:21:04 集团公司召开2019年HSSE工作视频会议 2019-01-04 18:12:57 石油党员党建信息化平台交纳党费上亿元 2019-01-11 16:33:49 中国石油2022年集中采购招标公告 2022-02-11 20:43:22 标签 会议 中国石化新闻网 中国石油新闻中心 转载 原创 关注我们